1 РАМА КОЖУХА solo by AL-KO трактор T 15-105.6 HD-A Артикул: 127368 с 03/2016 по 10/2016 года
2 РАМА СЦЕПЛЕНИЕ solo by AL-KO трактор T 15-105.6 HD-A Артикул: 127368 с 03/2016 по 10/2016 года
3 КОЛЕСА РЕМЕНЬ ШКИВ solo by AL-KO трактор T 15-105.6 HD-A Артикул: 127368 с 03/2016 по 10/2016 года
4 КОРОБКА ПЕРЕДАЧ solo by AL-KO трактор T 15-105.6 HD-A Артикул: 127368 с 03/2016 по 10/2016 года
5 ПОДКЛЮЧЕНИЕ ПРИВОДА solo by AL-KO трактор T 15-105.6 HD-A Артикул: 127368 с 03/2016 по 10/2016 года
6 ДЕКА РЕМЕНЬ НОЖ АДАПТЕР ШКИВ solo by AL-KO трактор T 15-105.6 HD-A Артикул: 127368 с 03/2016 по 10/2016 года
7 АККУМУЛЯТОР solo by AL-KO трактор T 15-105.6 HD-A Артикул: 127368 с 03/2016 по 10/2016 года
8 ТРАВОСБОРНИК solo by AL-KO трактор T 15-105.6 HD-A Артикул: 127368 с 03/2016 по 10/2016 года
9 ПРОВОДКА solo by AL-KO трактор T 15-105.6 HD-A Артикул: 127368 с 03/2016 по 10/2016 года
10 ПРОВОДКА ПОДКЛЮЧЕНИЯ solo by AL-KO трактор T 15-105.6 HD-A Артикул: 127368 с 03/2016 по 10/2016 года
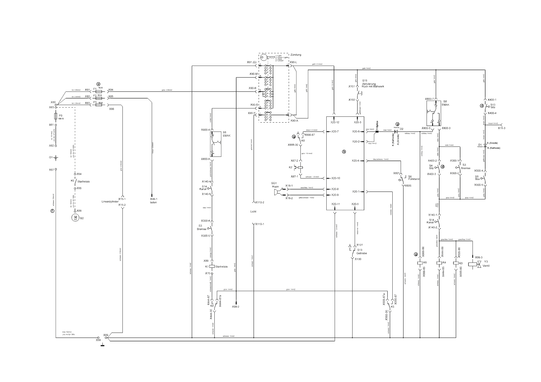
11 ЭЛЕКТРОСХЕМА solo by AL-KO трактор T 15-105.6 HD-A Артикул: 127368 с 03/2016 по 10/2016 года