1 РАМА КОЖУХА Solo by AL-KO трактор T 22-110.0 HDH-A V2 Артикул: 127575
2 РАМА СЦЕПЛЕНИЕ Solo by AL-KO трактор T 22-110.0 HDH-A V2 Артикул: 127575
3 КОЛЕСА РЕМЕНЬ ШКИВ Solo by AL-KO трактор T 22-110.0 HDH-A V2 Артикул: 127575
4 КОРОБКА ПЕРЕДАЧ Solo by AL-KO трактор T 22-110.0 HDH-A V2 Артикул: 127575
5 ПОДКЛЮЧЕНИЕ ПРИВОДА Solo by AL-KO трактор T 22-110.0 HDH-A V2 Артикул: 127575
6 ДЕКА РЕМЕНЬ НОЖ АДАПТЕР ШКИВ Solo by AL-KO трактор T 22-110.0 HDH-A V2 Артикул: 127575
7 АККУМУЛЯТОР Solo by AL-KO трактор T 22-110.0 HDH-A V2 Артикул: 127575
8 ПРОВОДКА Solo by AL-KO трактор T 22-110.0 HDH-A V2 Артикул: 127575
9 ПРОВОДКА ПОДКЛЮЧЕНИЯ Solo by AL-KO трактор T 22-110.0 HDH-A V2 Артикул: 127575
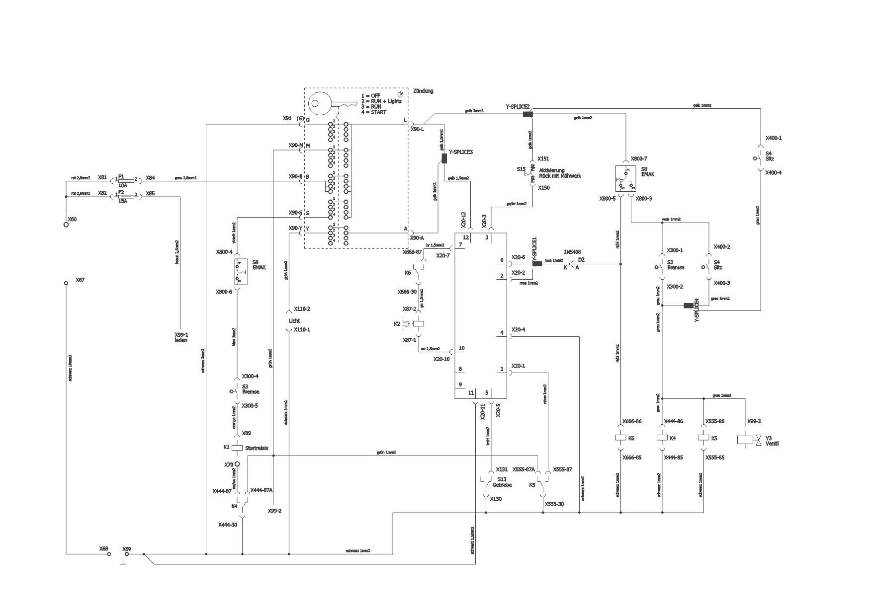
10 ЭЛЕКТРОСХЕМА Solo by AL-KO трактор T 22-110.0 HDH-A V2 Артикул: 127575